Progresus je investiční skupina podnikající převážně v oblasti rezidenčního a industriálního developmentu.
Vše začalo společností RD Rýmařov, českého výrobce a dodavatele dřevostaveb, jehož historie sahá až do roku 1968. V roce 2020 se ji tehdejší majitelé rozhodli prodat a koupil ji Lukáš Zrůst. Akvizice výrobní firmy následně dala impulz ke vzniku skupiny Progresus v roce 2021. Tu od jejího vzniku ovládá se svým společníkem Lukášem Foralem, kdy v holdingu drží každý 50 %. Po prvotní akvizici výrobní firmy se následně skupina začala prosazovat v developmentu, kde dnes vlastní několik projektů.
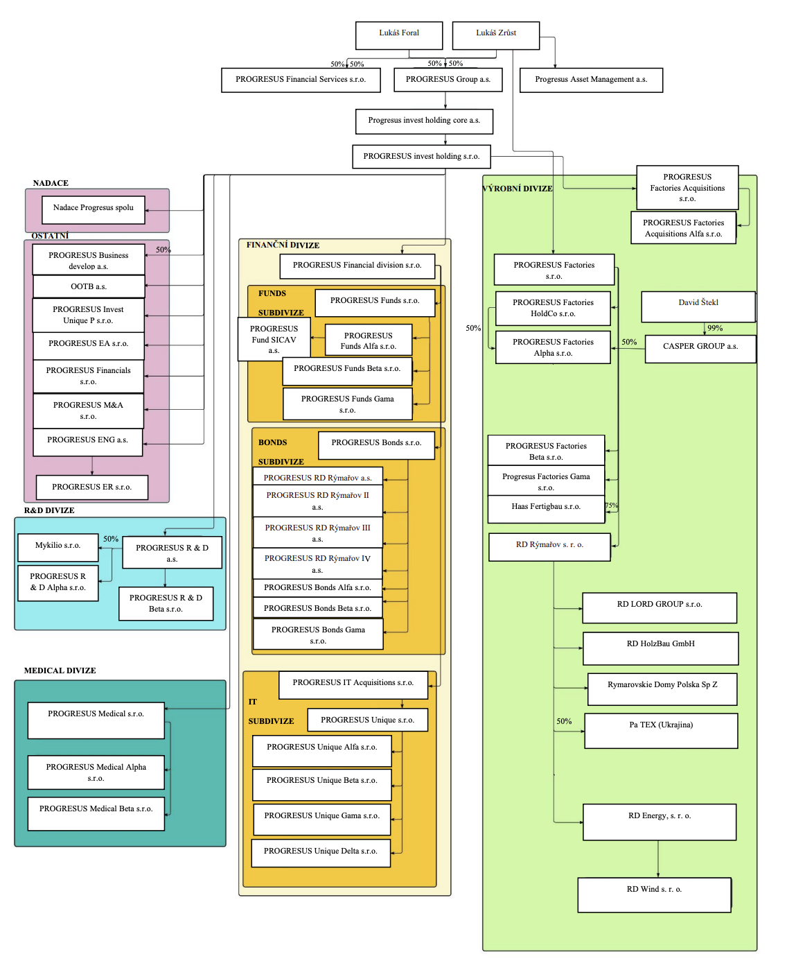
Organizační struktura:
Skupinu Progresus vlastní pánové Zrůst a Foral přes mateřskou společnost PROGRESUS invest holding. Celá vlastnická struktura zahrnuje přes 100 firem a je rozdělena na jednotlivé divize podle činnosti. Real estate divize zahrnuje development a související činnosti. R&D (Research and Development) a Medical divize se věnují investicím do soukromých společností / startupů a finanční divize je zodpovědná především za získávání investičního kapitálu.
Nakonec existuje také výrobní divize, která je ale majetkově komplikovanější. Mateřská společnost PROGRESUS invest holding v ní totiž vlastní pouze dvě společnosti (PROGRESUS Factories Acquisitions a PROGRESUS Factories Acquisitions Alfa). Zbytek výrobní divize, ve které je hlavním aktivem právě společnost RD Rýmařov, je vlastněn přímo Lukášem Zrůstem prostřednictvím společnosti PROGRESUS Factories.
Rezidenční developerské projekty:
V aktuálním prospektu se uvádějí čtyři rezidenční developerské projekty v Praze a okolí. Na třech z nich (Nový Zeleneč, Malachitové město a Křížovnické sady) skupina stále pracuje a dále je rozvíjí, zatímco projekt v Dobřichovicích byl po scelení pozemků v roce 2025 prodán strategickému investorovi.
Nový Zeleneč (Praha-východ)
Pomyslná vlajková loď skupiny Progresus. Projekt na východě Prahy má stát na pozemcích o rozloze přes 1,1 mil. m², které v roce 2024 etablovaný oceňovatel Savills ocenil na hodnotu 1,6–2,2 mld. Kč. Na nich má skupina ambici vytvořit „prakticky novou moderní obec“ pro více než 3,5 tisíce osob. Povolení pro infrastrukturu a zhruba 40 % výstavby rodinných domů jsou vydaná a prospekt již uvádí dokončenou čističku odpadních vod a pokračující práce na infrastruktuře. Povolení u rezidenční části projektu ale v době vydání prospektu ještě nenabyla právní moci, což se očekává v první polovině roku 2026 (a hned poté následné spuštění předprodejů).
Dokončení 1. etapy se očekává cca v roce 2030, druhá etapa navazuje počínaje lety 2028/2029 (kde by mělo dojít k dokončení cca 300 bytů a více než stovky rodinných domů) a od cca 2031 se předpokládá zahájení třetí, poslední etapy (jejíž dokončení se plánuje do dalších cca 6 let od startu). První etapu chce skupina financovat kombinací vlastních zdrojů, dluhopisů, bankovního a privátního financování a výnosů z předprodejů. Další etapy potom i z výnosů etap předchozích. Ekonomicky uvádí prospekt náklady cca 15,9 mld. Kč a GDV (celková hodnota po dokončení) cca 37,5 mld. Kč. Pozemky vlastní Nový Zeleneč a.s. a RD Rýmařov Invest III. alpha s.r.o., obě jako součást skupiny ručitele.
Vedle samotné změny ekonomických parametrů došlo mezi prospekty 2024 a 2025 i k dalším podstatným posunům v popisu projektu. Překreslily se etapy, posunul se horizont předprodejů i dokončení první etapy z roku 2028 na cca 2030 a opravila se informace o rozsahu povolené rezidenční výstavby.

Malachitové město (Praha-Hlubočepy)
Záměr na 351 bytů, 74 rodinných domů a 3 viladomy (pro přibližně 1100 osob) na pozemcích oceněných na 877 mil. Kč. Součástí má být i dům pro seniory se 120 lůžky a čtyři domy s pečovatelskou službou. Je dokončena etapizace území a skupina má stavební povolení na dopravní připojení a další infrastrukturu. Probíhá výběrové řízení na generálního dodavatele a je dofinalizovaný návrh plánovací smlouvy s MČ Praha 5. Projekt získal kladná vyjádření správců sítí, první kladné projednání ve výboru územního rozvoje a souhlasné stanovisko IPR.
Pro rezidenční část probíhá příprava podkladů a předjednání s úřady tak, aby mohla být žádost o stavební povolení podána v první polovině roku 2026. Do konce roku 2026 chce skupina získat stavební povolení, uzavřít financování s bankou a zahájit předprodeje. Zahájení stavby plánuje na začátek roku 2027 a dokončení do roku 2028. Celkové náklady projektu jsou plánovány na cca 2,818 mld. Kč a cílová hodnota po dokončení cca 3,241 mld. Kč.
Tento projekt zatím pokračuje v hlavních obrysech podle nastaveného harmonogramu. V roce 2024 se čekalo na vydání stavebního povolení na infrastrukturu, které má skupina nyní k dispozici. Přesto jde z hlediska časového plánu o poměrně ambiciózní nastavení: podání žádosti o stavební povolení v první polovině 2026, jeho získání na konci 2026, zahájení výstavby v roce 2027 a dokončení projektu v roce 2028. S ohledem na rozsah projektu (desítky rodinných domů, stovky bytových jednotek, několik speciálních objektů, občanská vybavenost a veřejná infrastruktura) tento harmonogram předpokládá relativně hladký průběh povolování, financování i realizace bez významnějších zdržení.
Vše se může podařit podle aktuálního plánu, z kreditního pohledu je však přiměřené pracovat s tímto časovým rozvrhem spíše jako s optimistickým scénářem managementu než jako s konzervativním odhadem s výraznější časovou rezervou.
Křížovnické sady (Praha-Ďáblice)
V rámci tohoto projektu má na pozemku o rozloze více než 40 tis. m² postupně vyrůst několik bytových domů nabízejících až 63 bytových jednotek a 21 rodinných domů (+ občanská vybavenost), které dohromady poskytnou bydlení až 250 lidem. Hodnota projektu po dokončení činí 631 mil. Kč a celkové náklady projektu jsou plánovány na 499 mil. Kč. Tento projekt neběží na vlastním pozemku, ale na cizím pozemku, ke kterému má družstvo ze skupiny Progresus zřízené právo stavby. Skupina proto ve svých materiálech uvádí tržní hodnotu těchto pozemků (121 mil. Kč) pouze jako výsledek reziduálního ocenění pro ekonomiku projektu, nikoliv jako vlastní pozemek, který by tvořil přímé zajištění pro věřitele.
Žádost o stavební povolení byla podána k prosinci 2024, vydání povolení se očekává v první polovině roku 2026, zahájení výstavby v roce 2026 a dokončení v roce 2027.
U tohoto projektu došlo meziročně ke zpoždění harmonogramu. V prospektu z roku 2024 se získání stavebního povolení očekávalo ještě v polovině roku 2025 a zahájení výstavby na konci daného roku.

V novém prospektu se oba milníky posouvají přibližně o rok (stavební povolení v první polovině roku 2026, start výstavby v letošním roce), zatímco plánované dokončení projektu zůstává beze změny v roce 2027. Prakticky to znamená, že stejný objem prací, který měl být původně realizován během zhruba dvou let, má nyní proběhnout zhruba za rok. Z pohledu věřitele to samo o sobě nemusí představovat zásadní problém, ale ukazuje to na relativně ambiciózní nastavení časového harmonogramu.
U Kralického potoka Dobřichovice (Praha-západ)
Původně plánovaný rezidenční projekt, kde v rámci první etapy měl na koupených pozemcích o rozloze 1300 m² vyrůst projekt bytového domu s plánovanou kapacitou hrubých podlažních ploch 500 m². Po akvizici navazujících pozemků a jejich scelení (na 2000 m²) pro rozšíření výstavby vznikla i druhá etapa a v rámci celého projektu měly vzniknout 4 bytové domy.Po scelení nových pozemků byl ale projekt převeden do režimu land developmentu a skupina k němu uvádí, že se jej rozhodla dále nerozvíjet. V roce 2025 jej proto jako kompletní záměr úspěšně prodala strategickému investorovi.
Logistické projekty
V industriálním segmentu má za sebou skupina dotažený projekt průmyslového areálu GARBE Park Chomutov II v Klášterci nad Ohří. Ten byl v letech 2023–2024 nejprve postaven a pronajat jednomu silnému nájemci (ISOLITE) na dlouhodobý nájem a následně v roce 2025 prodán institucionálnímu kupci (fond Generali). Z hlediska exekuční schopnosti jde o významné pozitivum: nejde pouze o plán nebo přecenění, ale o kompletní cyklus výstavba–nájem–exit, který byl navíc realizován ve spolupráci s GARBE a potvrzen zájmem velkého fondu Generali.

V prospektu se kupní cena neuvádí, dostupné veřejné zdroje ji však rámcově odhadují na přibližně 18,5 mil. EUR, tedy zhruba 460–470 mil. Kč. Skupina sama transakci prezentuje jako velký úspěch, v prospektu ani v dalších materiálech ale není uvedeno, jaký čistý zisk na prodeji skutečně realizovala. U stabilizovaných logistických projektů tohoto typu se developerská marže obvykle pohybuje v jednotkách až nízkých desítkách procent z prodejní ceny, což by při uvedené cenové hladině odpovídalo zisku na úrovni spíše vyšších desítek až nižších stovek milionů korun před zohledněním financování. Konkrétní číslo ale neznáme a uvedené rozpětí je pouze orientační ilustrací, nikoliv přesným odhadem tohoto konkrétního projektu.
Mimo tento exit pracuje skupina na dalším industriálním projektu v Brně – Pohořelicích. U něj bylo ve třetím kvartálu 2024 vydáno pravomocné stavební povolení. Půjde o výstavbu a pronájem industriálního areálu s pronajímatelnou plochou cca 32,5 tis. m² ve standardu BREEAM Excellent. Očekávaná tržní hodnota po dostavbě a pronájmu je 43 mil. EUR, hodnota pozemků 12 mil. EUR a očekávané roční nájemné cca 2,26 mil. EUR.
Venture kapitál:
Skupina Progresus má kromě developerské divize také menší venture expozici v oblasti medicíny a udržitelných technologií.
Divize „Medical“ se zaměřuje na vyhledávání příležitostí ve výzkumu a vývoji. Skupina Progresus v rámci této divize drží přibližně 4% minoritní podíl ve společnosti Aireen, která vyvíjí metodu diagnostiky chronických onemocnění z očního pozadí pomocí umělé inteligence (neinvazivní screening z digitálních snímků sítnice). Z pohledu věřitele jde o doplňkovou, menšinovou investici mimo hlavní realitní byznys, která sama o sobě netvoří nosný zdroj provozního cash flow, ale rozšiřuje spektrum aktivit skupiny.
Dále v této oblasti najdeme společnost Mykilio, v níž skupina vlastní 50% podíl. Mykilio se věnuje výzkumu, vývoji a pěstování podhoubí (mycelia) jako udržitelného materiálu, především pro stavebnictví a pro bytový i módní design. V oblasti stavebnictví dlouhodobě spolupracuje se skupinami Skanska a Saint-Gobain, zejména na využití mycelia pro zpracování a další využití stavebních odpadů.
Ekonomika skupiny:
Zisk a úroková zátěž
Aktiva skupiny činí 4,9 mld. Kč, z toho cca 65 % představují nemovitosti pro budoucí developerské projekty, jejichž hodnotu aktuálně tvoří především koupené pozemky. Skupina účtuje podle IFRS (mezinárodních účetních standardů), což jí umožňuje tato aktiva každoročně přeceňovat na odhadovanou tržní hodnotu. Přeceňování těchto nemovitostí tak bylo v posledních letech hlavním zdrojem vykazovaného zisku. Hrubý provozní výsledek hospodaření je ve všech vykázaných obdobích (2023, 2024 i 1H 2025) záporný a čistý provozní zisk vzniká až po započtení přecenění těchto nemovitostí (pozemků). V první polovině roku 2025 vykázala skupina zisky z přecenění ve výši cca +219 mil. Kč a v roce 2024 cca +1,287 mld. Kč.
Významnou roli v celkovém výsledku hraje úroková zátěž, která tyto provozní zisky z velké části „spotřebuje“. V první polovině roku 2025 činil čistý provozní zisk cca +49 mil. Kč, zatímco finanční náklady dosáhly přibližně -276 mil. Kč, takže čistý hospodářský výsledek skončil ztrátou okolo -183 mil. Kč.
Cash flow:
Na charakter a udržitelnost vykazovaných provozních zisků dobře ukazuje výkaz cash flow. Skupina měla negativní provozní peněžní toky ve všech vykázaných obdobích (2023, 2024 i 1H 2025), a to v rozsahu nižších až středních stovek milionů korun. Negativní je vzhledem k objemným investicím i investiční část cash flow. Dohromady tak skupina v roce 2024 na provozní a investiční úrovni spotřebovala zhruba 1,7 mld. Kč, přestože ve stejném roce vykázala čistý zisk cca 800 mil. Kč. V roce 2023 šlo o zhruba -1,1 mld. Kč a v první polovině 2025 o cca -490 mil. Kč.
Významnou roli při zajištění likvidity proto hraje nové financování. V budoucích 6 letech musí splatit nebo refinancovat téměř 2,7 mld. Kč. Z kreditního pohledu to zvyšuje význam úspěšného refinancování a realizace plánovaných projektových exitů v příštích letech.
Vlastní kapitál a zadluženost
Vlastní kapitál, který byl ještě v roce 2023 záporný, se dostal do kladných čísel především díky tvorbě výše popsaného účetního zisku z přeceňování. Skupina má vlastní kapitál zhruba 212 mil. Kč proti aktivům okolo 4,892 mld. Kč, tedy pouze 4 %. Stačil by pokles tržní hodnoty investičních nemovitostí zhruba o 7 % (cca 223 mil. Kč) a tento vlastní kapitál by byl z větší části nebo zcela spotřebován. To ukazuje na omezený kapitálový polštář skupiny, kdy značná část bilanční hodnoty je kryta dluhem.
Celkově tak skupina vykazuje profil emitenta s vysokým zadlužením, záporným provozním cash flow a výraznou závislostí na externím financování. Takové parametry se častěji pojí se subjekty financovanými převážně kapitálovými investory, zatímco pro konzervativnější dluhopisové financování představují spíše zvýšeně rizikové nastavení, které je vhodné v analýze zohlednit.
RD Rýmařov a dluhopisy
V prospektu je do pojmu „Skupina“ zahrnuta i výrobní část v čele s RD Rýmařov. Tu ale nevlastní ručitelský celek, nýbrž přímo spolumajitel Lukáš Zrůst jako fyzická osoba. Na úrovni marketingu je RD Rýmařov prezentována jako interní „výrobní divize Skupiny“ a klíčová konkurenční výhoda (kontrola výstavby, efektivita, marže v celém řetězci).
Z kreditního pohledu jde ale o spřízněnou firmu se stejným koncovým majitelem, která stojí mimo konsolidaci i ručitelskou skupinu. Pokud RD Rýmařov funguje (nebo bude fungovat) jako dodavatel stavebních prací pro projekty financované dluhopisy, může část ekonomického profitu z realizace těchto projektů vznikat v entitě mimo přímý dosah věřitelů. RD Rýmařov je sama o sobě relativně stabilní firma s dlouhou historií, tržbami přes 1 mld. Kč, kladným ziskem a vyšším procentuálním podílem vlastního kapitálu než ručitelská skupina.
Z kreditního pohledu to znamená, že stabilnější, provozně vyspělejší část ekosystému není přímo součástí zajištění ani majetkové základny dostupné dluhopisovým věřitelům.
I ostatní kovenanty jsou nastavené spíše mírně a investorovi poskytují jen omezenou přímou ochranu. Jako užitečný může být do budoucna vnímán zákaz výplaty zisků majitelům – ten je v současnosti tvořen především účetními zisky z přecenění a kovenant brání tomu, aby byl tento zisk vyplácen (z nového kapitálu od investorů). Majitelé nemají nárok ani na splácení svých pohledávek. Přísně zní kovenant o povinných ekonomických kritériích u investičních projektů skupiny, kde musí IRR převyšovat úrokové náklady minimálně dvojnásobně. Seznam završuje povinnost nezměnit právní formu a zveřejňovat účetní závěrky, což jsou z hlediska ochrany věřitele spíše formální než tvrdé kovenanty.
V prospektu naopak nejsou uvedeny standardní finanční kovenanty, které se u takto zadlužených skupin často objevují: např. limity na míru zadlužení, minimální výši vlastního kapitálu, úrokové krytí, DSCR nebo minimální likviditu.
Velmi důležitý by byl také kovenant upravující nastavení podmínek dluhů mezi spřízněnými osobami, protože dluhopisové peníze jsou soustředěny na účelových společnostech a dále se do zbytku skupiny půjčují za podmínek, které nejsou detailně popsány.
Nový program je na 2 mld. Kč a vydává jej nově založená společnost PROGRESUS RD Rýmařov IV. Za program ručí mateřská Progresus Group, která za dluhopisy ručí až do výše 3 mld. Kč. Jde již o pátý rok v řadě, kdy si Progresus nechává schválit dluhopisový program. Zásadní koncentrovaný splatnostní profil má nyní skupina před sebou: v budoucích šesti letech musí splatit nebo refinancovat téměř 2,7 mld. Kč.
Z kreditního pohledu to zvyšuje význam úspěšného refinancování a realizace plánovaných projektových exitů v příštích letech.
Závěr:
Progresus představuje ambiciózní developerskou skupinu, která kombinuje rezidenční development, industriální projekty, venture investice a know-how ve dřevostavbách prostřednictvím společnosti RD Rýmařov.
Na rozdíl od řady emitentů, kteří prezentují primárně projekty v rané fázi na úrovni prezentací, zde existují skutečné projekty v různých fázích přípravy a realizace, včetně úspěšně dokončených transakcí typu land development (Dobřichovice) a plnohodnotného industriálního exitu (GARBE Park Chomutov II), který skupina dokončila ve spolupráci s německým developerem Garbe a následně prodala známému českému realitnímu fondu Generali Fond Realit.
Vlajkový projekt Nový Zeleneč má po stránce urbanistické vize, rozsahu a lokality potenciál stát se významnou rezidenční lokalitou, přičemž za poslední rok došlo k posunu v územně plánovací dokumentaci i ve vztahu s obcí (plánovací smlouva, řešení opravných prostředků). Z kreditního pohledu je však podstatné, že tento příběh je výrazně založen na dluhovém financování a vysoké citlivosti na použité předpoklady. Skupina dlouhodobě generuje záporné provozní cash flow a její účetní zisky jsou taženy především přeceněním nemovitostí, nikoliv stabilní provozní výkonností.
Nabízený výnos 8–9 % působí v kontextu trhu a popsaných rizik jako odpovídající. Na úrovni váženého průměru kupónu u všech emisí je totiž stále o zhruba 1–3 procentní body vyšší než u řady jiných, méně zadlužených emitentů se zaběhlejším provozem a obdobně složitou strukturou. V prospektu by zároveň investorovi pomohl detailnější rozpis využití dluhopisových prostředků nebo kovenant upravující nastavení podmínek dluhů mezi spřízněnými osobami. Dluhopisové peníze jsou totiž soustředěny na účelových společnostech a dále se půjčují do zbytku skupiny za podmínek, které nejsou detailně popsány.
Pro investora, který hledá konzervativní, stabilní dluhopis s předvídatelným cash flow a silným zajištěním, se tato emise nejeví jako vhodný kandidát. Kreditní profil je výrazně blíže k private equity realitnímu financování než k tradičnímu konzervativnímu retailovému dluhopisu.
Smysl může dávat pro investory, kteří vědomě akceptují zvýšené riziko i nabízený výnos, rozumějí cykličnosti a načasování developerského byznysu, vnímají optimistický charakter projekčních předpokladů a jsou připraveni na scénáře, ve kterých bude schopnost refinancovat dluh a monetizovat projekty zásadním faktorem návratnosti.











