Tuto firmu jsme podrobně analyzovali již v loňském roce. Jedná se o projektovou společnost, která má pod sebou tři projekty center pro seniory v České republice. Jeden takový projekt v Třebíči (IGF Property Třebíč) dokončila v roce 2019 (jednalo se pouze o rekonstrukci), druhý v Jinci v červnu 2025 (kdy proběhla kolaudace), který má být prodán bytovému družstvu. Další developerský projekt se nachází v Třeboni, kde má na ploše přibližně 16 tisíc m² vzniknout rozsáhlé centrum pro seniory se zvláštním režimem péče. Projekt pod názvem IGF Care Centrum Třeboň počítá s kapacitou 148 lůžek, z toho 108 pro klienty s neurodegenerativními chorobami (zejména Alzheimerovou) a 40 pro pacienty s roztroušenou sklerózou.

Míst v domovech pro seniory je v tuzemsku dlouhodobě nedostatek. Podle Asociace poskytovatelů sociálních služeb se kapacity navyšují nebo se budují nové, ale staví se jich málo. Aktuálně je po celé zemi pod 40 tisíc lůžek pro staré lidi. Podle Asociace poskytovatelů sociálních služeb jich zde chybí více než 10 tisíc a podle analýzy poradenské společnosti EY jich pak chybí až 30 tisíc. A tlak na vznik nových lůžek bude dál růst, jak ukazují dlouhodobé trendy v demografii. Populace totiž stárne a ve společnosti kvůli tomu dlouhodobě dochází ke změně věkové pyramidy, kdy relativně přibývá seniorů a ubývá pracujících. Pár statistických čísel: počet lidí starších 65 let vzrostl v období 2010–2019 o 30 %, konkrétně z 1,6 milionu na 2,1 milionu, a jejich podíl na celkové populaci se potom za stejné období zvýšil z 15,5 % na 19,9 %. To druhé je klíčové i pro náš důchodový systém, pracovní trh nebo zdravotnictví. Stárnutí populace a nedostatku domovů pro seniory si všímá i stát, který začíná jejich výstavbu podporovat dotacemi, které jsou ale zatím určeny pouze pro obce či kraje a jimi zakládané či zřizované společnosti. Zapojit soukromý kapitál bude ale i tak třeba, protože veřejné peníze uspokojovat poptávku nestíhají.
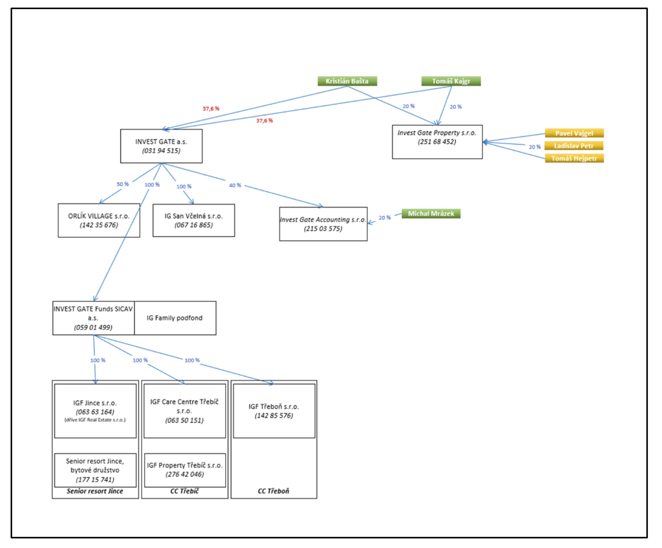
Firma je i nadále plně ovládán fondem kvalifikovaných investorů INVEST GATE Funds SICAV a.s., který je ve vlastnictví společnosti Invest Gate, ovládané dvěma fyzickými osobami, Kristiánem Baštou a Tomášem Kajgrem.

Dluhopisový program:
Dluhopisový program z loňského roku na 500 milionů korun má financovat právě tento projekt. Společnost dokončila projekční práce a v dubnu 2025 získala pravomocné územní rozhodnutí. Stavební povolení na první budovu (Care Centre) očekává do září 2025, přičemž smlouva s generálním dodavatelem byla podepsána již ve stejném měsíci. Výstavba má probíhat v letech 2025–2028, s předpokladem, že první klienti se nastěhují během roku 2027. Kompletní dokončení všech tří budov je plánováno do konce roku 2028. Celkový rozpočet projektu přesahuje půl miliardy korun.
Z prospektu vyplývá, že emitent plánuje pokrýt přibližně 70–80 % nákladů prostřednictvím dluhopisového programu s limitem 500 milionů korun. Zbývající část investice (odhadem 20 až 30 %, tedy až 100 milionů korun) má být poskytnuta fondem Invest Gate Funds SICAV. Emitent zároveň předpokládá, že projekt bude zařazen do krajské sítě sociálních služeb, což by mu umožnilo čerpat příspěvky ze státního rozpočtu na provozní náklady domova. Pokud by k zařazení nedošlo, plánuje firma pokrýt provoz z komerčních příjmů (buď formou přímých plateb rodin klientů, nebo zapojením nadací a partnerů). Projekt již nyní nabral zpoždění, protože původní plán bylo stavět již na jaře. Prospekt sice nyní posouvá plán udělení stavebního povolení jen o pár měsíců, což je ale něco, co si do prospektu píšou skoro všichni emitenti, a pak na něj čekají několik let.
Loni firma vydala dvě emise v celkovém objemu 193 milionů korun, k datu prospektu (říjen 2025) bylo ale upsáno jen 44,2 milionu korun, z toho 24 milionů během roku 2025. Emise byly obě na tříleté dluhopisy (splatné 2027) za 7,50 % ročně. U druhé emise bylo také uvedeno, že zakladatel fondu (skupina Invest Gate) daruje za každý prodaný dluhopis 500 korun na dobročinné účely. Tedy skoro milion korun, pokud se objem emise (93 milionů) upíše celý.
S novým prospektem vyšla i třetí emise:

Touto emisí již téměř vyčerpala svůj dluhopisový program na 500 milionů nesplacených vydaných dluhopisů. Úrok meziročně ještě klesl, třetí emise se nabízí za 7 %. Srovnejte to s tím, za kolik si emitent půjčuje od mateřského fondu. Fond Invest Gate Funds si účtuje za zápůjčky poskytnuté vlastnímu emitentovi 12 % ročně, zatímco veřejnosti nabízí dluhopisy jen se 7% úrokem. Rozdíl slouží jako interní marže pro majitele skupiny. Prakticky tak investoři z retailu nepřímo financují zisk fondu, který má projekt oficiálně podporovat. Tento mechanismus zásadně snižuje finanční efektivitu projektu a zpochybňuje férovost celé struktury.
Dluhopisy se financuje i společnost IGF Jince, která v minulosti vydala neveřejnou emisi dluhopisů se splatností 1. 6. 2026, úročenou pevnou úrokovou sazbou ve výši 8,25 %. Upsala celkem 127 milionů korun. Ani zde nejde o odpovídající výnos. A u samostatného developerského projektu v Třeboni, ke kterému zatím ani nebylo vydáno stavební povolení, od entity bez větších developerských zkušeností, je 7 % opravdu velmi málo. Zvlášť s přihlédnutím ke konkurenci na trhu.
Ekonomika:
Protože projekt Třeboň zatím čeká na stavební povolení a nebyla tak zahájena žádná výstavba, emitent dočasně půjčuje přebytečné prostředky v rámci skupiny. Jak bylo zmíněno, emitent IGF Třeboň si od svého vlastníka (fondu Invest Gate Funds SICAV) půjčuje prostředky s úrokem 12 % p.a.. Z těchto peněz však část dále půjčuje sesterským společnostem, konkrétně IGF Care Centre Třebíč a IGF Jince, a to pouze za 9,5 % p.a. Kovenant v dluhopisovém prospektu přitom povoluje používat prostředky z dluhopisů pouze za účelem financování projektu Třeboň nebo ke krátkodobým finančním výpomocem ostatním firmám ze skupiny. U zápůjčky firmě IGF Jince je ale splatnost až 31.12.2027, což rozhodně nelze klasifikovat jako krátkodobá finanční výpomoc. Jde tak zřejmě o porušení kovenantů, stejně tak jako o špatné finanční řízení, protože dluhopisy, ze kterých se to financuje, jsou splatné už v červenci 2027.
Tím vzniká situace, kdy emitent sám nese ztrátu z rozdílu mezi úrokem 12 % a 9,5 %, půjčuje peníze jiným projektům, přestože sám vykazuje záporný kapitál a potřebuje cizí zdroje pro vlastní výstavbu a fakticky tedy dotuje hotové projekt Třebíč a Jince z peněz určených na Třeboň, a to navíc navzdory kovenantu s pozdnější splatností, než jsou jeho vydané dluhopisy. Z finančního hlediska jde o krok, který nedává žádný smysl, a z pohledu správy cizího majetku může být dokonce na hraně porušení povinnosti péče řádného hospodáře. Emitent je vázán povinností nakládat s prostředky účelně a v zájmu věřitelů. Přesto se rozhodl půjčit levněji dál, než si sám půjčuje, s pozdnější splatností, než si sám půjčuje, a to v době, kdy je ztrátový, vysoce zadlužený a jeho vlastní projekt teprve čeká na financování. Tento mechanismus ukazuje, že skupina používá emitenta jako vnitroskupinový přeposílací kanál místo samostatného investičního subjektu, a fond (vlastník) naopak využívá vysoký úrok 12 % jako nástroj k odčerpávání zisků z projektu, místo aby mu poskytoval kapitálovou podporu. Pro investory to znamená, že z výnosů, které by měly jít na výstavbu projektu, se část peněz okamžitě odklání jinam, a to na úkor stability i návratnosti celé emise.
Všechny významné úvěry ve skupině:

Z účetních výkazů emitenta vyplývá, že společnost IGF Třeboň je ke konci roku 2024 v hluboké ztrátě s vlastním kapitálem ve výši –5,4 milionu korun a celkovými závazky přes 50 milionů korun. Během roku 2024 nevygenerovala žádné tržby a její provozní ztráta se téměř zdvojnásobila na více než -7 milionů korun. Zvýšily se jak výkonnostní náklady, tak úroky z dluhopisů, přičemž celá činnost je financována výhradně z peněz investorů. Samotné účetnictví emitenta je dost nevypovídající, protože jde o klasický projekt ve výstavbě. Dluhopisový prospekt je obecně na informace kvalitní dokument, už ale méně v případě developerských projektů, ke kterým lze často najít pouze velmi strohé informace bez detailů konkrétního finančního plánu. To je problém pokud dluhopisy vydává projektová společnost, u které vám analýza finančních výkazů moc nepoví, jako v tomto případě. Chybí zde např. podrobná struktura nákladů a projekce výnosů, odhad zisku atd. Plán cash flow tu ani mít nelze, protože firma nemůže ani dopředu vědět, kolik peněz a kdy jí z dluhopisů přiteče.

Z veřejně dostupných účetních údajů vyplývá, že většina společností ve skupině IGF v roce 2024 vykázala ztrátu. Jedinou výdělečnou firmou zůstává IGF Property Třebíč s.r.o., která realizovala zisk přes 5 milionů korun.

Ačkoliv fond Invest Gate Funds SICAV a.s. ve své účetní závěrce k 31. 12. 2024 vykazuje aktiva ve výši 238 milionů korun a z toho zhruba 110 milionů korun v podobě „obdoby kapitálových fondů“, tedy jakéhosi ekvivalentu vlastního kapitálu, ve skutečnosti se nejedná o likvidní prostředky. Drtivá většina aktiv je vázána v dceřiných společnostech (zejména IGF Třeboň, Jince a Třebíč), které samy nevykazují provozní výnosy a zatím pouze generují ztráty. Fond se navíc chová spíš jako věřitel než jako skutečný investor, protože svým dceřiným firmám půjčuje za 12 % ročně, ale odmítá jim poskytnout přímou kapitálovou injekci. Namísto toho spoléhá na to, že si peníze obstará sám emitent od veřejnosti formou dluhopisů za výrazně nižší úrok (např. 7 %). Rozdíl mezi těmito sazbami pak inkasuje fond jako interní marži. I když tedy fond na papíře vlastní majetek v řádu stovek milionů, fakticky se nechová jako opora projektu, ale spíš jako soukromý poskytovatel drahých úvěrů. Pro investory to znamená jediné: nesou hlavní riziko projektu, zatímco fond si zároveň zajišťuje fixní výnos i v případě, že projekt ve výsledku nedopadne.

Závěr
Projekt IGF Care Centrum Třeboň měl původně sloužit jako příklad toho, jak může soukromý kapitál pomoci řešit dlouhodobý nedostatek kapacit v domovech pro seniory. Realita se však komplikuje: výstavba měla začít už na jaře 2025, ale stavební povolení zatím vydáno nebylo. V prospektu se sice uvádí jen drobný posun termínu, nicméně podobné formulace jsou ve stavebním developmentu běžné a často se promění v několikaleté čekání. Jelikož první dvě emise dluhopisů jsou splatné už v roce 2027, každé další zdržení snižuje časový prostor pro úspěšné dokončení projektu a splacení závazků.
Zároveň vyvolává otázky celkové nastavení financování. Emitent vydal tři emise: dvě v roce 2024 (celkem 193 milionů korun) a třetí v říjnu 2025 s cílovým objemem 250 milionů. Za více než rok se ale podařilo upsat jen 44 milionů korun. Přesto se úrok nově nabízených dluhopisů snížil ze 7,5 % na 7 %, i když si samotný emitent půjčuje od mateřského fondu Invest Gate Funds za 12 % p.a. Rozdíl v úrokové sazbě zůstává uvnitř skupiny a slouží de facto jako interní marže. Investoři tak ve skutečnosti nepřímo financují zisk fondu, který má projekt oficiálně podporovat. Tím se zásadně snižuje finanční efektivita projektu a zároveň to zpochybňuje férovost celé struktury vůči dluhopisovým investorům.
Kromě toho emitent část těchto prostředků půjčuje dále do již hotových projektů ve skupině, konkrétně do firem IGF Care Centre Třebíč a IGF Jince, a to za úrok 9,5 %. U jednoho z úvěrů je navíc splatnost až na konci roku 2027, tedy později než splatnost samotných dluhopisů, z nichž půjčka pravděpodobně pochází. Tím může docházet k napětí v likviditě i k ohýbání kovenantu o využití prostředků uvedeného v prospektu, který dovolují pouze krátkodobé výpomoci. V kombinaci s tím, že emitent má záporný kapitál a sám financování potřebuje, je tato strategie z pohledu obezřetného řízení rizik velmi diskutabilní.
V celkovém pohledu tak působí finanční struktura spíše jako mechanismus vnitroskupinového financování než jako klasický developerský model zaměřený na výstavbu. Fond, který oficiálně slouží jako investor, se v praxi chová spíše jako věřitel, zatímco dluhopisoví investoři nesou celé podnikatelské riziko projektu. IGF Care Centrum Třeboň je tedy ambiciózní projekt s důležitým společenským cílem, ale jedná se o dalšího emitenta, který se podílí na strukturální vadě celého dluhopisového trhu, kde retailoví investoři nejsou za podstupované riziko adekvátně odměňováni.
Hodnocení podle Dluhopisářova scorecardu: 3,61/10












